资管行业增值税相关制度正在完善
2017年12月25日颁布的《关于租入固定资产进项税额抵扣等增值税政策的通知(财税【2017】90号)》,对利息收入、转让收入的销售额进一步做了细化规定,至此财税部门已经从2016年3月23日明确金融行业增值税框架以来,共发了七个文件对金融行业增值税的征收管理做了逐步的明确规定。资产管理行业作为目前金融行业的重要组成部分,2018年1月1日增值税的征收缴纳已经拉开大幕。
资产管理行业增值税的政策要点汇总
一是关于纳税主体的规定。财税部门的条例界定了资管产品和其管理人,并明确规定资管产品管理人作为纳税主体。二是关于纳税行为的规定。相关的应税行为包括直接金融服务、贷款服务和金融商品转让。三是关于税率的规定。运营行为发生的税率暂适用于简易计税的3%,具体的增值税缴纳需要根据保本与否、是否持有到期、不同管理机构以及不同标的来划分。然而,目前的税收条例仍然存在一些待明确的地方,例如说保本界定还存在模糊地段,需要根据后续的条例通知和实际操作进行明确。
对资管行业的影响
我们预计,资管行业增值税的征收,以及资管新规的实施,会对资管行业做出进一步的规范,维护行业向好的方向发展。具体的税负承担,我们认为较可能会由资方承担,但是在实际执行中会根据各方的议价能力做出选择。公募基金在此次增值税征收中处于相对优势地位,相比较其它机构或者其他产品,税率相对处于低位,因此受益。实体融资难度可能会因此略有增加,税负成本是否会转嫁到融资方,也要根据相对的地位进行判别。
对资产价格产生的影响
增值税的征收不可避免地会对所涉及资产种类的价格产生影响。我们认为,信用利差会相对未征收时有扩大,利率债的利息收入是免税的,但是信用债的利息收入需要缴纳增值税。另外可转债的价格也会受到影响,但是需要根据这些金融产品的具体征税方式判断价格变化,实际执行过程中更可能因为具体规定的不完善而不征税从而受益。新三板股权转让还存在争议,也可能因为不征收因此受益。
风险提示:政策出台新的规定、实务执行中与我们预想不一致、其他因素对资产价格构成冲击
资管行业增值税相关制度正在完善
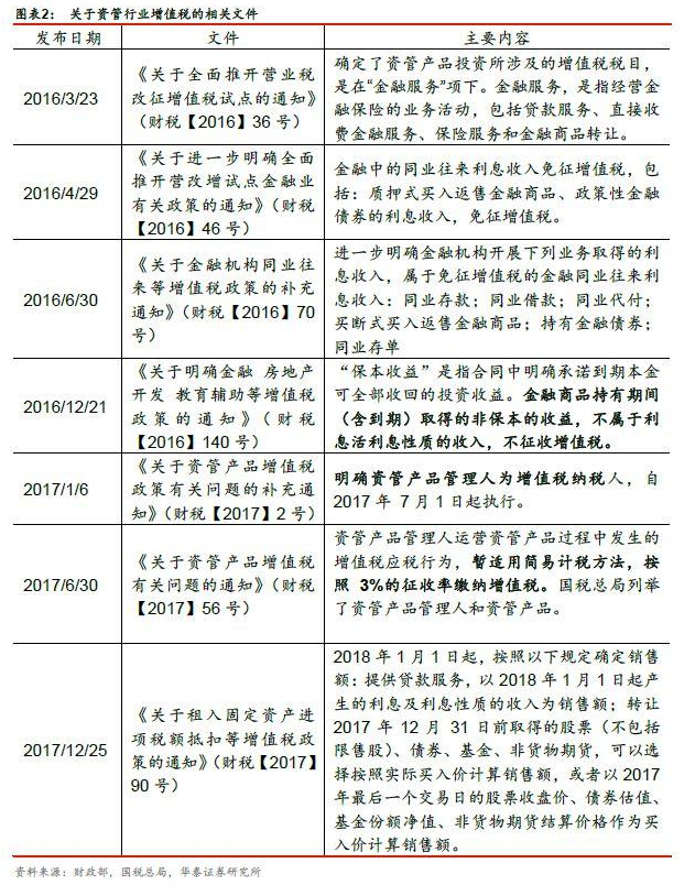
资管行业增值税相关文件包括16年的36号、46号、70号和140号文件,以及17年发布的2号、56号、以及90号文件。财税36号文是总纲,规定金融业纳入了营改增的试点,从2016年5月1日开始执行增值税征收,并且明确规定了需要缴纳增值税的金融服务范畴,除了保险服务以外,与资管行业相关的主要是三种:贷款/类贷款服务;金融商品转让;直接收费类金融服务。
由于增值税征收背后的税收原理是商品或服务发生增值而产生的应纳税行为,所以这三种征税行为背后都有增值的理论基础。
(1)贷款/类贷款服务:是由于占用资金产生利息类的增值而形成增值税应纳税行为,换句话说,资金本身具有时间价值,一笔资金可以按照无风险收益率获得报酬,这便是资金的增值,资金所有者通过让渡一定期间内资金的使用权,便可以获得这一增值收益,故而因此需要按照增值行为缴纳增值税。也正是因此,实际中会将“在一定期限内约定还本付息行为”视为类贷款服务,如果是一种风险投资(非保本保收益),那么收益的来源并非是基于资金的增值而是投资者的决策(经营行为),便应该只对所得行为缴纳所得税。
(2)金融商品转让:由于转让金融商品所有权,转让价差形成的增值行为。从理论上讲,金融商品也被视为商品,商品在流动中发生的增值行为是增值税征收原理较为基本的初衷。类比来说,一个实体企业购置一批商品再以高价卖出,也需要对其差额缴纳增值税(实际中是以进项抵扣的具体方式进行)。目前,除资管行业以外,一般企业买卖金融商品(如上市公司股票、债券等)是需要缴纳增值税的。资管行业由于此前未明确纳税主体,所以是按照“实务中一般不征”来处理。
(3)直接收费类金融服务:实质是一种劳动增值行为,资金以及资金所有者的服务和代管理。理论上说,无论是账户管理、资产管理、资金结算、货币兑换还是支付结算等,都是一种服务行为。将服务行为“营改增”正是改革的初衷。以前增值税只对商品生产和销售以及加工修理修配劳务行为征收增值税。

完善增值税的政策,目前主要从三个方面去进行:
第一是针对谁纳税的问题,原来未明确纳税主体是导致实务中无法征收的重要原因,所以2017年1月6日,《关于资管产品增值税政策有关问题的补充通知》(财税【2017】2号)明确资管产品管理人为增值税纳税人。
第二是针对无法抵扣的问题,资管行业不同于公司自营的投资行为,其管理费收入可以资管公司的运营费用产生的增值税进项抵扣,然而资管产品运营过程中发生的增值税行为难以找到抵扣,所以2017年6月30日,《关于资管产品增值税有关问题的通知》(财税【2017】56号)规定全部按照3%征收率的简易办法缴纳增值税。
第三是如何计算计税基础的问题,因为类贷款服务需要明确纳税计息时间段,金融商品转让需要明确可扣减的进价,所以2017年12月25日,《关于租入固定资产进 项税额抵扣等增值税政 策的通知》(财税【2017】90号)规定的原则是按照最照顾纳税人的原则(可以尽可能少纳税的办法),即提供贷款服务,以2018年1月1日起产生的利息及利息性质的收入为销售额;转让2017年12月 31日前取得的股票(不包括限售股)、债券、基金、非货物期货,可以选择按照实际买入价计算销售额,或者以2017年最后一个交易日的股票收盘价、债券估值、基金份额净值、非货物期货结算价格作为买入价计算销售额。
下表对7个文件的主要内容做了回顾。

资产管理行业增值税的政策要点汇总
资管产品及其管理人的界定:资管产品管理人,包括银行、信托公司、公募基金管理公司及其子公司、证券公司及其子公司、期货公司及其子公司、私募基金管理人、保险资产管理公司、专业保险资产管理机构、养老保险公司。资管产品包括银行理财产品、资金信托(包括集合资金信托、单一资金信托)、财产权信托、公开募集证券投资基金、特定客户资产管理计划、集合资产管理计划、定向资产管理计划、私募投资基金、债权投资计划、股权投资计划、股债结合型投资计划、资产支持计划、组合类保险资产管理产品、养老保障管理产品,以及财税部门规定的其他产品。
纳税主体:金融业营改增后,明确规定资管产品管理人作为资管产品运营过程中的纳税主体,而不是“代扣代缴”,明确了资管产品管理人的责任。
应税行为:直接收费金融服务、贷款服务、金融商品转让。管理资管产品收取的管理费,按照“直接收费金融服务”缴纳增值税;通过资管产品发放贷款获得利息收入,根据“贷款服务”缴纳增值税;通过资管产品进行投资,需要根据收益的性质,具体判断是否缴纳。
税基:利息收入的税基为全部利息收入,金融商品转让收入的税基为转让价差,即为卖出价减去买入价,应纳税额以此为基础。
税率:资管产品的运营业务目前暂时用简易计税方法征税,增值税征收率为3%。其他应税行为仍按照营改增的原则规定,即6%税率同时抵扣进项。
缴纳时间:缴纳义务的确认按照实际付息日和转让发生日来确认,机构汇总计算后,按季度缴纳。

应缴纳税收举例:例如某产品收益率为5%,按照增值税征收管理办法,资管产品按照3%的简易税收进行征收,需要缴纳的增值税为5%/(1+3%)×3%,以及需要缴纳附加税(市区城市建设维护税7%、教育费附加3%、地方教育费附加2%)为增值税的12%,则缴税总额为5%/(1+3%)×3%×(1+12%)=16BP,没有抵扣项目,同理自营机构按照6%的可抵扣税率进行征收,需要缴纳的增值税及附加为5%/(1+6%)×6%×(1+12%)=32BP,可以进行进项抵扣,则资管产品和自营增值税后收益率分别为4.84%和4.68% 。
一些未明确的地方:较为重要的是保本界定的模糊。根据财税36号文和140号文,金融产品持有期间(含到期)的利息(保本收益、报酬、资金占用费、补偿金等)收入,按照贷款服务缴纳增值税,而且“保本收益、报酬、资金占用费、补偿金等”是指合同中明确承诺到期本金可全部收回的投资收益。金融商品持有期间(含到期)取得的非保本的上述收益,不属于利息或利息性质的收入,不征收增值税。但是目前市场仍然对“保本收益”的界定存在疑问,是否必须要严格按照合同上的内容,以合同是否明确保本承诺为依据,另外某些金融产品例如可转债、ABS的保本界定是什么,这类问题还有待进一步的确认。
此外,资管新规中明确为了资管行业要打破刚兑,实行净值管理。刚兑容易引发道德风险,而且与金融本身存在不确定性的属性不符。所以资管新规第十八条明确打破刚兑,从净值管理、刚兑认定、分类惩处和投诉举报4个方面明确打破刚性兑付监管要求,强调资管业务是“受人之托、代人理财”的金融服务,金融机构开展资管业务时不得承诺保本保收益,金融管理部门对刚性兑付行为采取相应的处罚措施。未来整个资管产品中可能不存在刚性兑付的情况,那么保本也无从谈起,这涉及到监管部门和财税部门认定标准统一的问题,需要在未来进一步明确。当然,对于底层资产的债券来说,税务原理认为仍然是让渡资金使用权产生的保本收益,也就是信用债(国债、地方政府债、证金债有免税规定)仍然要征收增值税。
对资管行业的影响
总体来说,我们认为资管增值税开征,加上资管新规的实施,有助于规范行业发展。近些年来,资管产品迅速增长,尤其以理财产品为代表,这样的快速发展确实加快了金融业的体量增大,但是存在的各类风险也很多,相应的监管和税收制度跟随较慢,资管新规的出台和税收制度的跟进会有效地促进行业的良好发展。具体来说,可能从税负转嫁、税收优惠、底层融资成本三个方面对行业产生影响。
(1)资管管理人的税负转嫁。我们认为,最终税负可能更多由资方承担。按照法理上,谁获得收益谁纳税是一种常见逻辑,但本次规定资管产品管理人为纳税人。实际执行中,最终税负谁承担需要靠沟通会谈,是从管理费扣还是从投资收益中扣,需要结合双方的议价能力决定。我们认为投资者承担概率更高,委托投资主要源于两个主要原因:一是主动管理能力弱,二是为了规避监管。从这个角度看,投资方是弱势的,所以管理人会倾向于转嫁税负,目前已有多家机构函发投资者提醒可能带来收益下降。此外,就算投资人自己去投资,也需要负担底层资产利息收入和转让收入的增值税,所以对被转嫁的税负接受程度更高。这样的结果会导致理财收益率趋降,此外在资产管理新规的双重挤压下,理财产品规模可能会趋于下降。

(2)证券投资基金行业相对受益:根据前文的描述,证券投资基金和其他资管产品的增值税缴纳税率为3%,是按简易计税方法,进项税额不可抵扣,银行券商等自营机构对资管产品缴纳增值税时,税率为6%,为可抵扣进项税率。虽然比较起来,自营机构的进项税额可以抵扣,但是金融产品的可抵扣进项税额很少,所以证券投资基金和其他资管产品的税率更低,而且证券投资基金在债券和股票上获得的税收优惠更多。
公募基金相对更加受益。按照56号文的规定,将私募基金纳入资管机构类别,与券商资管、信托、基金专户适用相同税率规定。然而公募基金却享受着买卖股票、债券差价免征增值税的规定。财税【2004】78号规定:自2004年1月1日起,对证券投资基金(包括封闭式基金、开放式基金)管理人运用基金买卖股票、债券的差价收入,继续免征营业税和企业所得税。当时“证券投资基金”特指“公募基金”。在“营改增”新规下,公募基金运用基金买卖股票和债券的价差收入还免收增值税,而券商、私募等非公募资管机构没有这一优惠,银行、保险自营盘等增值税率相对更高,公募基金避税优势进一步凸显,我们认为公募基金会是行业内相对受益的业务。

(3)实体融资难度可能会增加,税负成本根据各方的议价能力:在融资方弱势的情况下可能会向其转嫁,增加融资方的融资成本。例如以债券市场来看,融资方在新发债券时,资管方会考虑到增值税因素,提高融资方的债券利率,从而增加其融资成本,资管产品在对接其他类型的标的时,也会相应的发生增值税带来的变化。但是税负的传导也是一个渐进的过程,需要综合考虑各方的议价能力。

对资产价格产生的影响
信用利差扩大。从上文的表格中可以看到,利率债(包括国债等)的利息收入是免税的,但是信用债的利息收入是要缴纳增值税,这可能会造成信用利差的扩大。

可转债可能有一定机会。对于可转债来说,持有时获得的利息收入按照规定缴纳增值税,如果持有至到期进行换股时,就产生了纳税理论的分歧,即换股时是作为卖出债券买入股票处理?还是按照兑付债券买入股票处理?如果按照前者,那么换股时产生的收益应按照金融商品转让再征一道增值税,而如果按照后者,债券在换股的时候已经注销,不存在转让对象,则只需对持有期利息缴纳增值税。核心分歧是“换股是否作为债券持有至到期处理”?我们认为,在分歧下,往往实务中暂不征收,如此可转债可能有一定的税收减免优势,从而影响其价格。

新三板股权转让还存在争议,也可能因为不征收因此受益。增值税的应税范围只是金融商品的转让,企业股权转让不属于征收范围。这就产生了对新三板的征税分歧,因为目前新三板的转让制度还包括了大量的协议转让,正在逐步引入做市商制度。如果将其视为企业股权转让,那么可以免征增值税,如果将其视为金融商品,则还需要缴纳增值税。我们认为,这个分歧在实务中可能也会是暂不征收处理。所以新三板购买股权和转让大概率可以享受到优惠。
风险提示:
(1)政策出台新的规定。目前资管行业增值税还有很多尚需明确的地方,比如,如何认定持有至到期、如何认定保本、公募基金免税的主体是以产品为核算单位还是以公司为核算单位等。我们报告中基于目前行业发展现状和税收原理做出的理论预测,可能与后续出台的细化政策存在差异。
(2)实务执行中与我们预想不一致。在税收实务中,实际执行也可能会在不同地区存在差异,这会导致我们报告中的一些推论发生变化。
(3)其他因素对资产价格构成冲击。我们在对资产价格影响的分析中,仅分析了资管增值税本身带来的影响,然而影响资产价格的变量是多元的,其他因素的不确定性也可能对资产价格产生影响。